
图片来源:视觉中国
界面新闻记者 | 宋佳楠
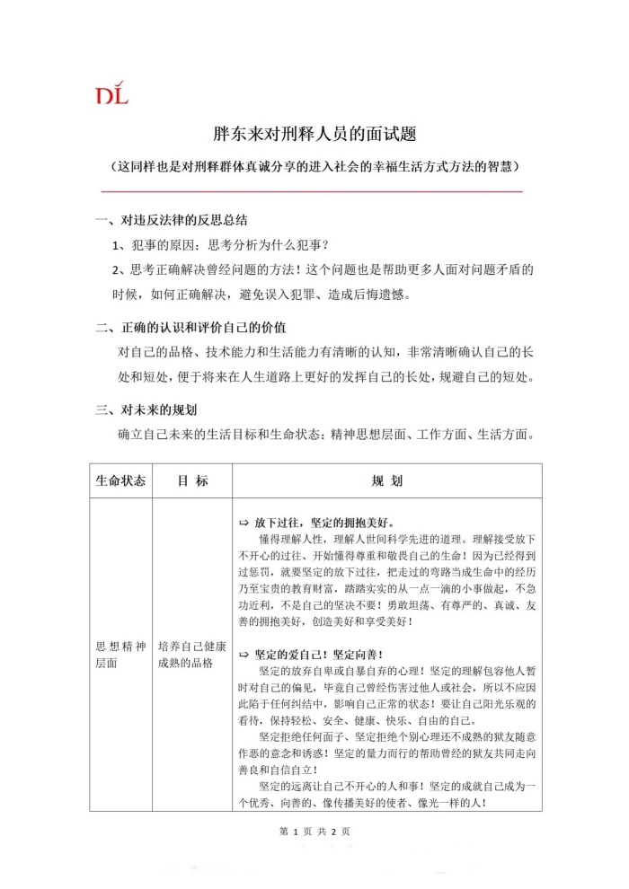
8月14日晚间,胖东来创始人于东来在社交平台发布了针对刑释人员的面试题。题目涉及对过往的反思、对自身的正确评价以及对未来的规划,旨在全面考察应聘者,同时也为刑释人员融入社会提供引导。
面试题的第一部分围绕对违反法律的反思总结展开,要求应聘者分析犯事原因,思考正确解决曾经问题的方法。胖东来认为,这不仅能帮助刑释人员自身反思,也能为更多人在面对问题矛盾时提供借鉴,避免误入犯罪歧途。
第二部分着重于正确认识和评价自己的价值。应聘者需要对自己的品格、技术能力和生活能力有清晰的认知,知道自己的优劣势,便于将来发挥自己的长处,规避短处。

在对未来的规划部分,应聘者需确立自己未来的生活目标和生命状态,主要集中在精神思想、工作和生活三方面。

这一面试题的公布,与胖东来此前一系列针对刑释人员的招聘计划相关。

8月8日,于东来宣布新乡第三家胖东来招工,在约1000个名额中,20%的名额划给了在新疆、西藏地区的退伍边防军人,还有2%(约20人)的名额面向有犯罪史的服刑人员。对此,于东来解释称,希望“让曾经走过弯路的群体得到尊重和关爱、变成创造和享受美好的主人。”该消息当天迅速登上热搜第一。
谈及胖东来的最新招工计划,据极目新闻报道,新乡市人力资源和社会保障局一名工作人员称,发布招聘信息是企业的自由,具体情况可咨询胖东来,“谁发的,最终解释权归谁。”
两天后,胖东来商贸集团发布了进一步说明,强调招聘刑释人员是基于人性的善良,希望给予这一群体尊重与关爱,帮助他们融入社会。考虑到经验不足,公司决定先从中轻度犯罪的刑释人员开始招聘,后续再逐步开放中重度犯罪类型刑释人员的名额。
紧接着,于东来透露将推出针对刑释人员的帮扶举措。一方面,规划培训内容,教导刑释人员如何阳光地面对社会、生活及就业;另一方面,设立就业创业基金,初期每年投入千万元以上,未来计划提升至亿元规模。
目前,胖东来拥有员工1万多人,在许昌、新乡经营门店13家,总营业面积达31万平方米,主打高品质商品和服务以及舒适的购物环境。这些门店包括5家综合型百货商场、7家中型社区超市、1家服饰鞋业类专业门店。
胖东来提供的员工待遇颇受外界关注。于东来6月时曾表示,今年胖东来八千多名员工税后平均月收入9000元,公司净利润估计15亿左右,员工平均每人分配10万元,管理层加技术人员平均每人分配70万元。
值得一提的是,今日胖东来还因有工作人员身着“超市小时工”字样的工作服引发讨论。
据中山网密度财经报道,一名胖东来工作人员表示,穿上“超市小时工”的标识工服可让其他工作人员快速识别到,进而沟通处理相关事宜。据这名工作人员介绍,胖东来小时工工资为35元/小时,每日工作4小时。

图片来源:视觉中国
界面新闻记者 | 宋佳楠
8月14日晚间,胖东来创始人于东来在社交平台发布了针对刑释人员的面试题。题目涉及对过往的反思、对自身的正确评价以及对未来的规划,旨在全面考察应聘者,同时也为刑释人员融入社会提供引导。
面试题的第一部分围绕对违反法律的反思总结展开,要求应聘者分析犯事原因,思考正确解决曾经问题的方法。胖东来认为,这不仅能帮助刑释人员自身反思,也能为更多人在面对问题矛盾时提供借鉴,避免误入犯罪歧途。
第二部分着重于正确认识和评价自己的价值。应聘者需要对自己的品格、技术能力和生活能力有清晰的认知,知道自己的优劣势,便于将来发挥自己的长处,规避短处。

在对未来的规划部分,应聘者需确立自己未来的生活目标和生命状态,主要集中在精神思想、工作和生活三方面。

这一面试题的公布,与胖东来此前一系列针对刑释人员的招聘计划相关。

8月8日,于东来宣布新乡第三家胖东来招工,在约1000个名额中,20%的名额划给了在新疆、西藏地区的退伍边防军人,还有2%(约20人)的名额面向有犯罪史的服刑人员。对此,于东来解释称,希望“让曾经走过弯路的群体得到尊重和关爱、变成创造和享受美好的主人。”该消息当天迅速登上热搜第一。
谈及胖东来的最新招工计划,据极目新闻报道,新乡市人力资源和社会保障局一名工作人员称,发布招聘信息是企业的自由,具体情况可咨询胖东来,“谁发的,最终解释权归谁。”
两天后,胖东来商贸集团发布了进一步说明,强调招聘刑释人员是基于人性的善良,希望给予这一群体尊重与关爱,帮助他们融入社会。考虑到经验不足,公司决定先从中轻度犯罪的刑释人员开始招聘,后续再逐步开放中重度犯罪类型刑释人员的名额。
紧接着,于东来透露将推出针对刑释人员的帮扶举措。一方面,规划培训内容,教导刑释人员如何阳光地面对社会、生活及就业;另一方面,设立就业创业基金,初期每年投入千万元以上,未来计划提升至亿元规模。
目前,胖东来拥有员工1万多人,在许昌、新乡经营门店13家,总营业面积达31万平方米,主打高品质商品和服务以及舒适的购物环境。这些门店包括5家综合型百货商场、7家中型社区超市、1家服饰鞋业类专业门店。
胖东来提供的员工待遇颇受外界关注。于东来6月时曾表示,今年胖东来八千多名员工税后平均月收入9000元,公司净利润估计15亿左右,员工平均每人分配10万元,管理层加技术人员平均每人分配70万元。
值得一提的是,今日胖东来还因有工作人员身着“超市小时工”字样的工作服引发讨论。
据中山网密度财经报道,一名胖东来工作人员表示,穿上“超市小时工”的标识工服可让其他工作人员快速识别到,进而沟通处理相关事宜。据这名工作人员介绍,胖东来小时工工资为35元/小时,每日工作4小时。